· Agility · 1 min read
How can AI REALLY help you build better products?
Practical patterns for using AI across the product development flywheel — from discovery and validation to faster build cycles and better feedback loops.

While the jury is out on the extent of impact GenAI and vibe coding will have on building mission-critical enterprise products…
Here are some thoughts on how AI can help turn the product flywheel:
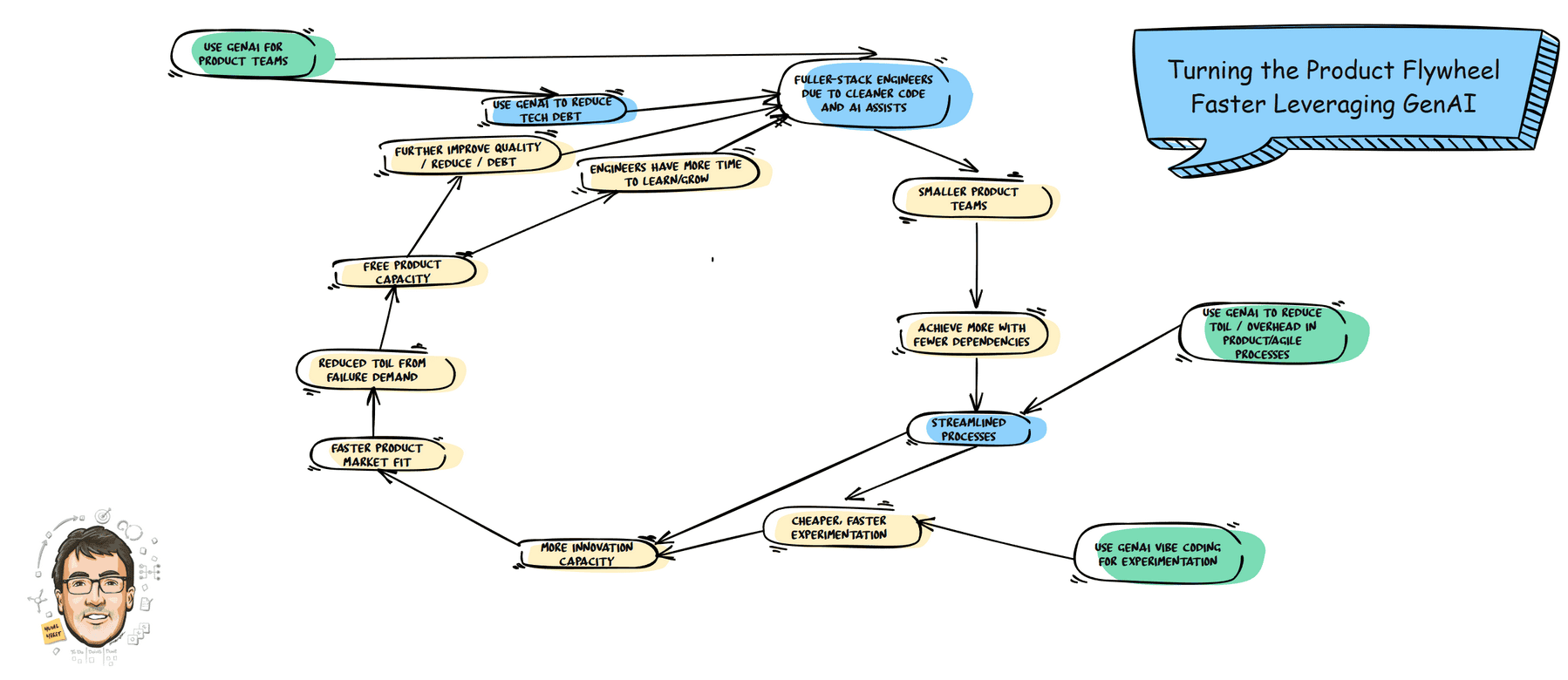
Use GenAI to enable fuller-stack engineers and reduce tech debt
This will enable you to organize smaller product/outcome oriented teams
These teams can achieve more with fewer dependencies and streamlined processes (even without looking at opportunities to streamline product dev processes themselves by using AI)
GenAI can enable cheaper, faster experimentation / discovery (it compresses the truth curve by reducing the cost of pretotyping style product experimentation techniques)
Cheaper experimentation allows for more “shots” for the same innovation capacity.
Which leads to faster product market fit, more likely product/feature fit
As well as reduced toil related to “failure demand” (customer who misunderstand the product, product failures, etc.)
Freeing even more capacity to discover/explore/grow/reduce technical debt / improve the architecture
As this flywheel turns faster and faster, the product organization delivers better and better products and outcomes in an increasingly sustainable and resilient manner, with product organization operating systems that become simpler and more streamlined over time, rather than more complex.
What are some additional ways you’re leveraging GenAI to help turn the Product flywheel?

About Yuval Yeret
Yuval is a rare practitioner who has shaped the agility path of dozens of organizations and influenced the frameworks used across the industry. He helps product and technology leaders move from agile theater to evidence-informed, outcome-oriented delivery that creates better value sooner, safer, and happier.
